• 电话:023-81925800
  • 传真:023-81925811
  • 重庆市渝北区空港新城兰馨大道111号

综合新闻

我院9项省部级科研项目获批立项

2025-02-27 16:03:58

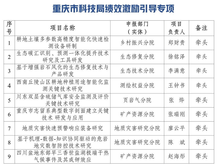
近日,重庆市科技局下达了2024年度重庆市绩效激励引导专项项目立项计划,我院共9个项目获批立项,位列全市首位,取得我院在该类项目立项的新突破。

科研立项对提升我院科研创新能力、推动成果转化应用、培育高层次人才、增强学科核心竞争力具有重要意义。我院始终将科研项目申报作为重点工作,通过强化组织统筹、优化资源配置、组建跨学科攻关团队,引导科研人员面向国家战略需求和地方产业发展前沿开展创新性研究,持续激发科研团队的创新活力和攻坚效能。

22-9项目.jpg

(文/梁   丹、吕岩蓉)